FiiO飞傲是国内知名的HiFi音频品牌,布局有完整的解码耳放产品矩阵,全面覆盖从入门级“小尾巴”、中高端便携解码耳放,到台式一体机。全新一代飞傲五系小尾巴——KA15,是非常出彩的一款产品,凭借“好听、好用、好玩、好看”四大核心卖点强势出圈。
近期,我爱音频网详细拆解了FiiO飞傲KA15解码耳放,在其Type-C接口内部发现采用了SPACETOUCH普林芯驰SPV5048高性能USB AUDIO Bridge芯片,该芯片具备强大的处理器能力、丰富的接口、支持屏显赋能KA15解码耳放实现十段高精度无损PEQ调音和带屏交互,提供极大地可玩性。

在外观上,FiiO飞傲KA15解码耳放采用铝合金机身,方正造型,表面为磨砂处理工艺。机身正面配备0.96英寸IPS真彩LCD屏幕,屏幕左右两侧黑色玻璃延伸成弧形。机身顶部设置有四个功能按键,支持播放暂停、退出菜单键、音量调节等。侧边设置有Type-C接口,在接口旁边有挂绳孔。整体外观设计兼顾复古美元与实用性。

在功能配置上,FiiO飞傲KA15解码耳放搭载发烧级DSP、高性能USB桥接芯片、DAC和运放芯片,支持768kHz/32bit与DSD256高规格解码。单端输出180mW x 2,台机模式下平衡口输出达560mW x 2,驱动力充足。支持十段高精度无损PEQ调节,支持导出、导入、分享、保存EQ曲线,具有丰富的可玩性。

通过拆解了解到,FiiO飞傲KA15解码耳放内部搭载了电荷泵与LDO、DAC、音频运算放大器等硬件,此外Type-C输入接口还搭载了SPACETOUCH普林芯驰SPV5048高性能USB AUDIO Bridge芯片,用于处理USB音频信号的接收和转换,实现与音频设备的高效通信。

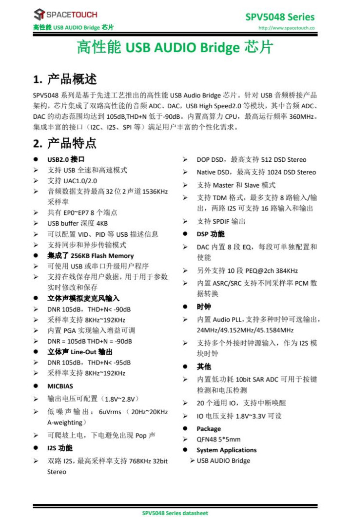
SPACETOUCH普林芯驰SPV5048高性能USB AUDIO Bridge芯片。SPV5048系列针对USB音频桥接产品架构,芯片集成了双路高性能的音频ADC、DAC,USB High Speed2.0等模块,其中音频ADC、DAC的动态范围均达到105dB,THD+N低于-90dB。内置高算力CPU,最高运行频率360MHz。集成丰富的接口(I2C、I2S、SPI等)满足用户丰富的个性化需求。

SPACETOUCH普林芯驰SPV5048系列详细资料图。
我爱音频网总结
FiiO飞傲KA15解码耳放,体积小巧,性能强劲。支持十段高精度无损PEQ调节,音质通过了Hi-Res金标认证。该解码耳放搭载了SPACETOUCH普林芯驰SPV5048高性能USB AUDIO Bridge芯片,它集成了双路高性能的音频ADC、DAC,USB High Speed2.0等模块,给KA15解码耳放带来了好听、好玩的高价值产品体验。
珠海普林芯驰科技有限公司成立于2017年,由多位普林斯顿大学电子工程学教授和博士创立,主创成员均具备丰富的人机交互和集成电路领域的研发经验,公司专注为客户提供端侧智能人机交互芯片及解决方案。
普林芯驰为高新技术企业,广东省博士后创新实践基地,拥有多项发明及实用新型专利。自成立以来,普林芯驰充分以市场需求为导向,基于MCU+智能感知和智能算法核心技术,持续在智能家居、传统家电、消费电子等领域提供有竞争力的完整解决方案。2021年普林芯驰自研的SPT513系列产品已成功打入国内一线品牌供应链,合作伙伴包括小米、荣耀、喜马拉雅、沃尔玛、传音控股等知名品牌。